
近日,关于原厂无锡新洁能发布涨价通知相信大家都收到风声了。其实,在2017年是电子元器件严重缺货的一年,DRAM、NANDFlash、MLCC和MOSFET是缺货和涨价幅度较大明显的元器件品类。
原厂无锡新洁能发布涨价通知:由于市场变化,硅外延材料片价格上涨,晶圆代工价格上涨,导致我司产品成本上涨。从2018年元旦起我司销售的所有产品热行2018年价格,具体以报价单为准。2017年可交货的订单执行既定价格。据业内消息透露,此次涨价幅度估计在10%左右。

MOSFET封测大厂江苏长电已发2次涨价通知,其涨幅已累积10-30%,台湾富鼎涨幅也高达10-20%。那么,是哪些原因致MOSFET明显调价呢?
主要原因
1、硅材料的涨价导致晶圆片价位高,相应的中芯国际、华虹-宏力等晶圆厂也跟着涨价;
2、封测环节所需的材料价格也不断上涨,长电、蓝箭等封测厂跟着水涨船高;
3、指纹识别芯片与第三代身份证IC需求量呈爆发式增长,且这块的利润比MOSFET更为可观,晶圆厂和封测厂将更多的产能转移到指纹识别芯片与第三代身份证芯片,直接导致了MOSFET供应紧缺,涨价成了必然。
MOSFET涨价原因
1、由市场供求因素决定的,国内对MOSFET的需求量明显攀升,供不应求涨价成必然;
2、国外品牌放弃了曾经主导的小功率MOSFET市场,致使消费类电子、LED照明类应用得不到充足的供应;
3、日系,美系控制了对国内硅晶片的供应量
有业界人士表示,下游需求旺盛,功率半导体器件交货期延长,MOSFET交期一般来说是8周左右,但9月开始交期已拉长到20周以上,终端厂商为了巩固货源,愿意追加价格抢货,致使MOSFET价格高涨。
电子元器件的交货普遍延长

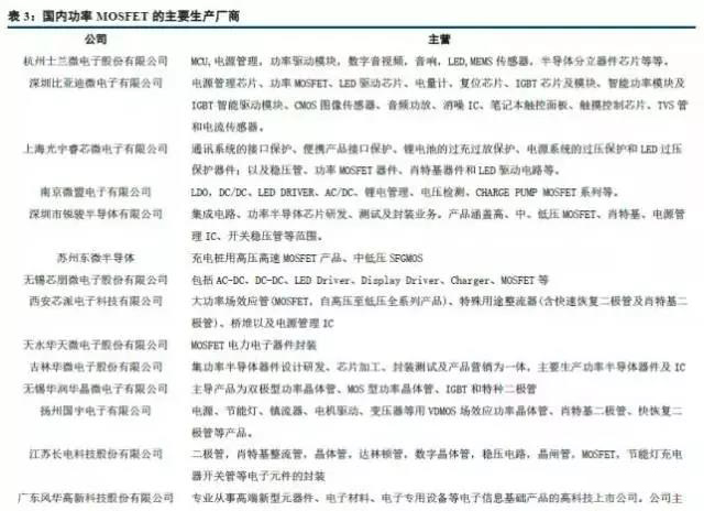
国内功率MOSFET的主要生产厂商

各大元器件原厂货期状况
1、分立器件
产品包括高/低压/小信号Mosfet、IGBT、ESD、压敏电阻、晶阐管、TVS/齐纳/肖特基/开关/二极管、桥式整流器、光耦合器、逻辑器件及数字/双极/通用晶体管等。

低压Mosfet:各大供应商交期均处于延长状态,其中ST(意法半导体)目前交期为28-38周,延长原因主要是由于其专注于使用新制造工艺的F7和H7系列产品,导致目前产能运行满载。
Diodes目前交期为16-18周,客户可以通过内部分化缩短标准交货期。
Fairchild交期16-26周,由于此前Fab工厂转移和晶粒出现问题(大多数问题都出在较小封装SSot-23、Sc-70和汽车器件上),目前仍存在交货问题。再加之,Fairchild和ON将在下一季度合并系统,预计货期将进一步延长。
Vishay目前交期为20-25周,未来仍有延长趋势。
Nexperia目前交期20-26周,由于平板电脑市场颇为乐观,成功拉动了微型无引脚封装器件的需求量,再加之汽车器件产能受限,未来交期仍有延长趋势。
高压Mosfet:由于Ixys被Littelfuse收购后处于整合期,小众、超高电压、大电流器件均根据订单生产,因此需要等待货期。并且,目前其产能已满,货期难以改进,1000V以上产品有优势。ST目前M2、M5和K5系列的规格和价格较好,需求增加导致了一些交付问题。
IGBT:Fairchild目前交期20-24周,由于对技术的高需求导致的后端产能限制,IPM模块货期将从14周增加至40周。Infineon的CO-Pack产品(整流器组合))货期达到20周以上。ST意法半导体目前交期普遍较长,未来6个月产能已满载。
ESD:ON的SOT-223封装交期为20+周,而Nexperia的SOT23SD/DD从8周延长至13周;SOD523从8周延长至16周;SOT323SD/DD从8周延长至16周;SOT363从8周延长至13周;DHVQFN14/16/20/24从8周延长至16周;DFN封装为20周;SOD323为26周;SOT223为20周;DSN封装为20周;SOT66X为20周;SOT457为13周。
晶闸管/Triac:ST某些产品货期延长至20周,但部分产品交期仍能保持在8-12周。2016年,Littelfuse宣布收购安森美三条产品线:包括TVS二极管、开关型晶闸管以及点火IGBT。所以,原安森美的部分产品货期从17周延长至30周。
TVS二极管:Littelfuse已收购安森美的TVS业务,货期为24周。Vishay的SMC为25周,SMA和SMB均为40周。
桥式整流器:由于Diodes的KFAB晶圆厂将在11月关闭,目前正在将生产转移到第三方晶圆厂。在过去一个季度里,Diodes某些产品货期曾有所缩短,但由于晶圆厂的变化,导致交期可能会再次延长。
整流管:Vishay的SMA,SMB,SMC,TO-220,TO-263和DPAK的货期延长。其中,肖特基受到的影响最大,货期为40-52周。安森美SOT223,SOD123为26+周,将持续至2018年第一季度。SMC封装为28周,某些SMB封装为20-26周。意法半导体SiC为24+周,FERDxx产品为25+周,TO-220,TO-220AC和TO-220IT为14-16周。
开关二极管:Diodes的交期延长参考上述原因。Nexperia目前货期13-35周。
小信号Mosfet:Diodes的交期延长参考上述原因。Fairchild的SS84为31周-BSS123为21周,BSS138为46周。
光耦合器:Fairchild(ON)的8-引脚白色封装货期为32周。Isocom急于增加市场份额,货期普遍为两周,有时更短。Lite-On目前的价格和交期比较稳定;Vishay4-引脚,6-引脚,minflat和半间距miniflat货期长达16至20周。
逻辑器件:ON的传统“宽体逻辑”器件货期延长。US8封装最长为26周。Fairchild被安森美收购后,特定的传统FCS逻辑器件(原AC/ACT和LCX系列)延长至48周,但安森美有替代料。
2、模拟器件
产品包括传感器、混合信号放大器和比较器、标准模拟器件、定时、接口、AC/DC和DC/DC转换器等。

传感器:AMS交期12-38周,货期延长的产品主要有:CMOSIS图像传感器,交期22-38周;位置、温度传感器交期22-24周;智能照明管理器为16-18周。货期较为稳定的产品:TAOS产品(TSL,TMD,TCS)为16周,CambridgeCMOS(CCS801,CCS811)为12-14周。
Bosch交期12-14周,生产产品的工厂货期一般为12周,不含从德国至北美的运输时间。
Infineon方面,货期平均将延长2-4周。电流、位置、速度传感器为16-26周,压力传感器为14周。
Melexis的光学传感器交期为18周;电流、位置传感器为30周,锁存器和开关为24周;压力传感器28周,速度与温度传感器为20周;硬件和工具则仅需4-6周。
NXP加速度计和压力传感器/TPMS延长至16周,其他传感器稳定在8周。
ST的MEMS传感器稳定在20-22周,温度传感器稳定在14-16周,飞行时间传感器为14周。Vishay的数字传感器系列交期14-18周。
混合信号放大器和比较器:Intersil、Microchip、Exar(被Maxlinear收购)的交期目前都很稳定,通常在8-10周。ON和ST两家部分系列交期为20+周。
定时:各原厂货期都很稳定,仅ON部分系列交期达20+周,Pericom已被Diodes收购,但价格和交期目前没有变化。
标准模拟器件:ST大部分产品交期10-12周,D2Pak货期则为25-35周。Diodes货期开始延长,最长达16周;ON某些系列交期达20+周。
AC/DC和DC/DC转换器:Intersil交期稳定,为8-10周;ST汽车VNX系列交期达24+周,某些DC/DC货期延长。Diodes特定系列货期延长至20周。ON目前交期15+周,某些产品货期延长,尤其是汽车级产品。其他如Maxim、ROHM和Infineon交期稳定。
3、存储器
产品包括DRAM、SRAM、NOR闪存、SLCNAND闪存、eMMC、SSD、MRAM、E/EEPROM、FRAM及NVSRAM等。

从以上数据可以看出,2017四季度存储类产品大部分交期都有延长,Kingston(金士顿)、Cypress(赛普拉斯)多类产品目前处于缺货状态。其中,赛普拉斯NOR闪存严重紧缺,四季度价格预计将比第三季度平均增长20%。
SLCNAND闪存:Cypress和Macronix的SLCNAND产品紧缺。与17年第三季度相比,SLCNAND闪存器件的成本上涨150%。
eMMC:目前金士顿eMMC缺货严重,受影响最严重的是8GB。
存储器模块:DDR4现在的定价与去年相比几乎翻倍,17年第二季度到17年第三季度的涨幅在8%-18%之间。DDR3模块也紧缺,成本比去年高80%。不过值得一提的是,从第二季度到第三季度,对于大多数配置,成本增长只有5%左右。DDR2模块的价格和货期较为稳定。货期为2-3周,成本一年多来保持不变。
4、多层陶瓷电容器
产品包括表面贴装通用陶瓷电容、引线陶瓷电容及专用电容。

表面贴装通用陶瓷电容:Murata目前交期20-30周,很多器件原厂已停止接单,大部分为大尺寸器件。Samsung和Yageo货期仍将延长,TDK这部分产品严重缺货。
引线陶瓷电容:Murata很多器件已停产。
5、连接器
产品包括塑料多极边拉器、D-Sub连接器、PCB连接器、RF连接器、照明连接器等。

2017第四季度,各大连接器供应商交期趋于稳定,部分产品因原材料短缺而交期延长。
6、无源器件
产品包括微调电阻和电位器、电解电容、薄膜电容、钽电容、滤波器、电感、固定电阻器、电阻网络等。(表面贴装通用陶瓷电容、引线陶瓷电容、专用电容请参考上面数据,此处省略)

微调电阻和电位器:Murata这部分产品已停产,Panasonic的电位器也将在2017年底停产。
固定电阻器:受产能限制影响,IRC、Panasonic许多产品货期将延长。ROHM也因Rchip产能问题,暂时无法供货。Vishay的Rchip产能也有问题,货期延长,目前CRCW系列缺货。
7、射频和无线
产品包括Wi-Fi模块、蓝牙模块、zigbee模块、蜂窝模块、天线、收发器/接收器、RFID等。

Wi-Fi模块:RedPineRS9113模块货期已经缩短到12-14周,较老的RS9110系列货期仍然长达20-22周。GainspanGS10系列延长至18-20周。
8、电池组件
产品包括碱性电池、锂金属电池、锂离子电池、镍金属氢化物电池、铅酸电池、氧化银电池、碳锌电池等。

2017第四季度,电池相关组件交期普遍稳定在8-10/10-12周之间。
9、光电器件
产品包括红外器件、隔离器件、LED显示屏等。

10、高端器件
产品包括8/32位MCU、32位MPU、SoC、PHY、USB、汽车级MCU等。

11、机电
产品包括电源、继电器、散热器、Switches等。

12、照明解决方案器件
产品包括LED阵列、板载芯片、大功率LED、中等功率LED、标准光引擎等。

今年四季度,相关照明器件的交期几乎都趋于稳定,保持在6-8周、或10-12周的正常水平。

上一篇: 企业管理